ページ上部

東京家政大学が新たに「東京家政大学ビジョン150」およびタグライン「人をつなぐ専門力」を策定 ― 創立150周年に向け学生・教職員など一人ひとりが目標・目的を共有

東京家政大学が新たに「東京家政大学ビジョン150」およびタグライン「人をつなぐ専門力」を策定 ― 創立150周年に向け学生・教職員など一人ひとりが目標・目的を共有
東京家政大学(東京都板橋区)はこのたび、創立150周年に向けて新たに「東京家政大学ビジョン150」を策定した。あわせて、同大の強みをより印象的かつ魅力的に発信していくため、タグライン「人をつなぐ専門力」も策定。学生や教職員など、東京家政大学にかかわる一人ひとりが、このビジョン・タグラインを通して目標・意識を共有し、社会に貢献し続ける大学であることを目指す。
【ビジョン・タグライン策定の背景】
 東京家政大学は、校祖・渡邉辰五郎が和洋裁縫教員養成を目的に明治14年(1881年)に和洋裁縫伝習所を開いてから143年間、幾多の困難を乗り越え、12万人あまりの卒業生を世に送り出してきた。同大の建学の精神である「自主自律」には職業に就き経済的に自立するという意味はもちろん、制約を超え自ら道を切り開くという強い意味を持っていたと考えている。
 今、歴史は動き、時代は大きな転換点を迎えている。このような時代にあって社会の要請に応え、社会に貢献し続ける大学であるために何が必要なのか。理念・伝統を大切にしながらも、これまでの行動様式・思考法を見直し、新たな一歩を踏み出す必要があるという認識が、このたびの出発点となった。

【東京家政大学ビジョン150】
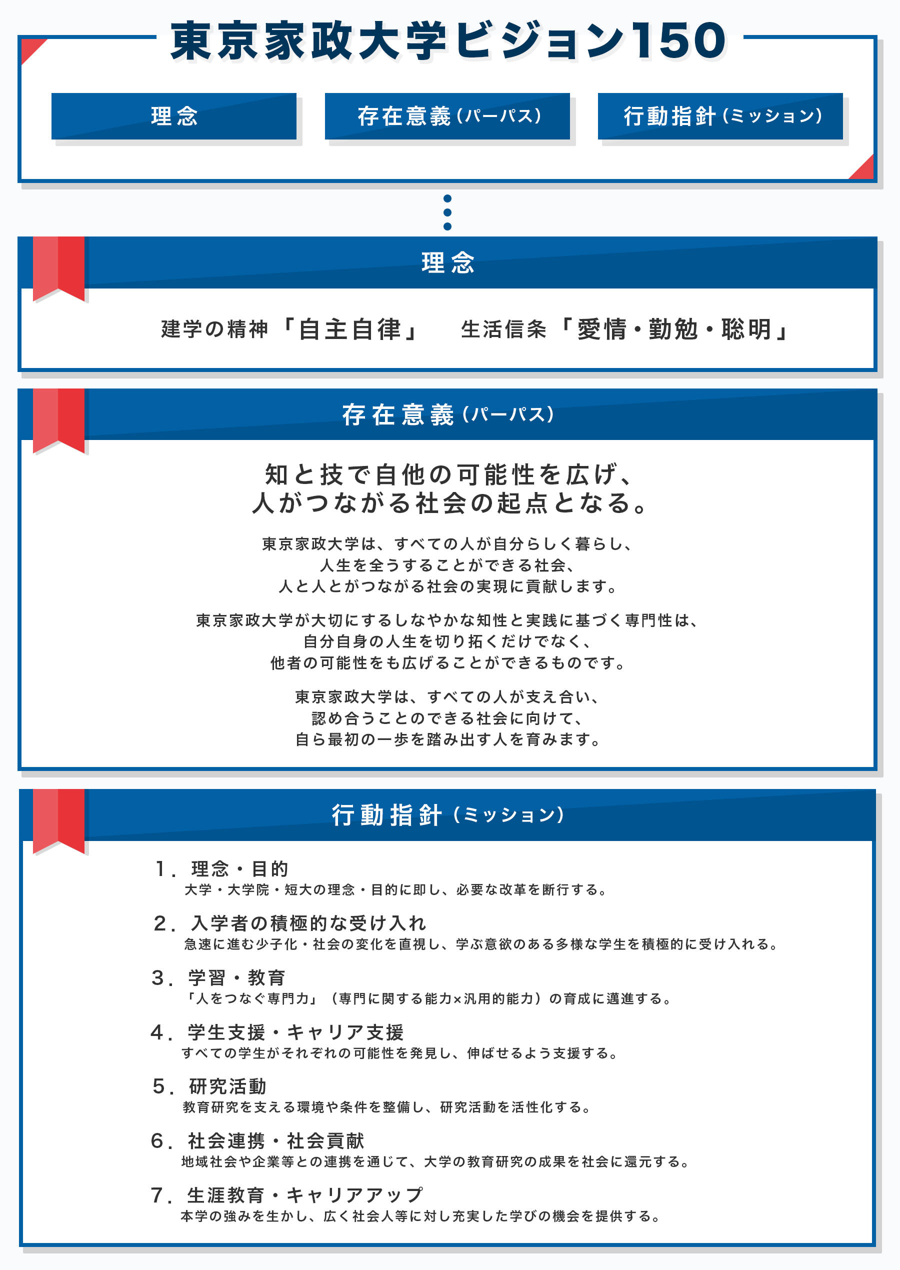
 「東京家政大学ビジョン150」は、「理念」「存在意義(パーパス)」「行動指針(ミッション)」の3つの要素から構成される。
 同大の原則であり揺るがない信条である「理念」には、建学の精神「自主自律」と生活信条「愛情・勤勉・聡明」を置いた。2つめの「存在意義(パーパス)」は同大が存在する根本的理由で、長きにわたって同大の指針となるものである。策定にあたり、「理念」に則ったうえで、教職員はもちろん、在学生、卒業生、就職先企業からも意見を聴きながら検討を重ねてきた。3つめの「行動指針(ミッション)」は存在意義を実現するための7つの明確な目標として策定した。
 今後は行動指針の達成に全教職員が一致して取り組むことで、人がつながる社会の起点となるための改革を推進していく。

■理念
 建学の精神「自主自律」
 生活信条「愛情・勤勉・聡明」

■存在意義
 知と技で自他の可能性を広げ、
 人がつながる社会の起点となる。

 東京家政大学は、すべての人が自分らしく暮らし、
 人生を全うすることができる社会、
 人と人とがつながる社会の実現に貢献します。

 東京家政大学が大切にするしなやかな知性と実践に基づく専門性は、
 自分自身の人生を切り拓くだけでなく、
 他者の可能性をも広げることができるものです。

 東京家政大学は、すべての人が支え合い、
 認め合うことのできる社会に向けて、
 自ら最初の一歩を踏み出す人を育みます。

■行動指針
1. 理念・目的
 大学・大学院・短大の理念・目的に即し、必要な改革を断行する。
2. 入学者の積極的な受け入れ 
 急速に進む少子化・社会の変化を直視し、学ぶ意欲のある多様な学生を積極的に受け入れる。
3. 学習・教育
 「人をつなぐ専門力」(専門に関する能力×汎用的能力)の育成に邁進する。
4. 学生支援・キャリア支援
 すべての学生がそれぞれの可能性を発見し、伸ばせるよう支援する。
5. 研究活動
 教育研究を支える環境や条件を整備し、研究活動を活性化する。
6. 社会連携・社会貢献
 地域社会や企業等との連携を通じて、大学の教育研究の成果を社会に還元する。
7. 生涯教育・キャリアアップ
 本学の強みを生かし、広く社会人等に対し充実した学びの機会を提供する。

【タグライン】
 人をつなぐ専門力

■タグラインに込めた思い
 タグラインは「存在意義(パーパス)」を踏まえ策定。同大の実践的な専門性(学科の学び)はさまざまな調査でも高い評価を得ている。身につけた資格や学科の学びを社会で活かそうとするとき、コミュニケーション力、視野の広さ、批判的思考力といった汎用的能力も大切である。専門性とともに汎用的能力をも磨き、自分だけでなく、すべての人が幸せでいられる社会の実現に貢献する大学であり続けたい、そのような想いを込め「人をつなぐ専門力」とした。

(関連リンク:東京家政大学ホームページ)
・大学について|東京家政大学ビジョン150
 https://www.tokyo-kasei.ac.jp/about/foundingsprit.html

本件に関するお問い合わせ先

東京家政大学 広報・宣伝部

TEL
03-3961-5690
E-mail
koho@tokyo-kasei.ac.jp

添付資料