【神奈川大学】経済学部 藤井誠准教授と地域金融機関による共同研究 法人営業担当者の”学びの姿勢”がソリューションの質を変える!~創造性とクロスセルの関係性を解明~
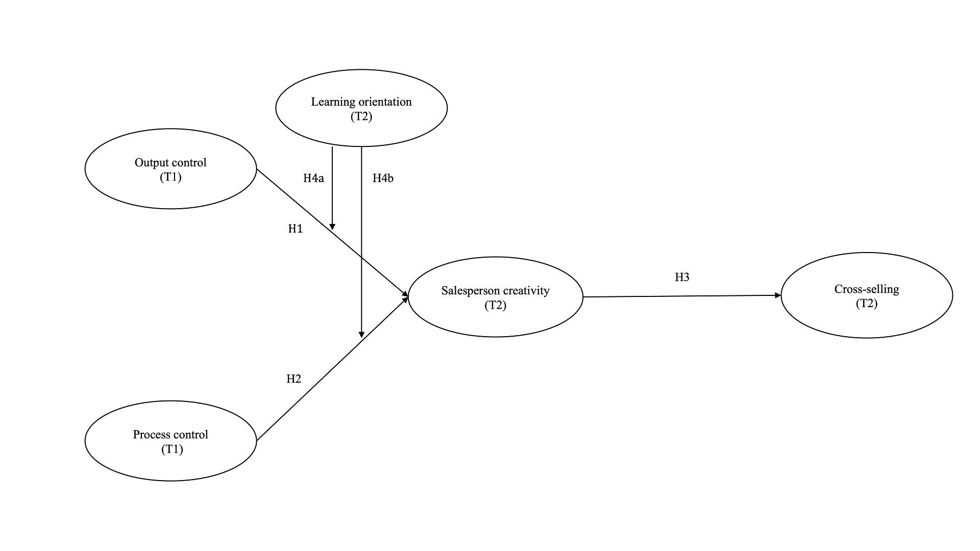
神奈川大学(本部:横浜市/学長:戸田龍介)の経済学部 現代ビジネス学科 藤井 誠 准教授(専門:マーケティング)は、「プロセス重視による創造性とクロスセリング(関連する金融サービスの提案販売、以下:クロスセル)の関係性」について、地域金融機関と共同で研究を行いました。本研究では、「営業管理様式」と「法人営業担当者の創造性」との関係、さらに「創造性」と「クロスセル」とのつながりを分析しました。アンケート調査は、地域金融機関に勤務する法人営業担当者を対象に実施しました。
その結果、クライアントとの関係性強化の可能性において、「クロスセル」に対する法人営業担当者の「創造性」の影響が明らかとなり、法人営業担当者の「学習志向」が営業管理様式と創造性との関係を調整する働きを持つことが確認されました。
本研究の成果は、金融機関に留まらず、様々な業界の企業・団体の営業部門における人材戦略での活用・効果が期待されます。なお、本研究成果は、マーケティングの理論と実務との架け橋となるジャーナルとして信頼性の高い媒体「Journal of Marketing Theory and Practice」に、5月29日に掲載されました。
本研究は、営業部門の人事戦略、マネジメントに対し次のような重要な示唆を提供します。
●顧客企業との関係性の強化には、営業担当者の特性と管理様式の一貫性が不可欠である。
●単なる成果重視の評価制度ではなく、プロセスを重視する環境づくりが創造性とクロスセル効果を高める鍵になる。
●顧客企業との関係性の強化には、営業担当者の特性と管理様式の一貫性が不可欠である。
●単なる成果重視の評価制度ではなく、プロセスを重視する環境づくりが創造性とクロスセル効果を高める鍵になる。
神奈川大学では、最先端の研究知見を活かし、企業との共同研究をはじめとする多様な連携を通じて、企業が直面する重要なイシューに取り組んでいます。こうした実践は、私立大学に求められる「地域貢献」の使命を果たす重要な一歩であり、社会との共創を推進する本学の姿勢を示すものです。
本件に関するお問い合わせ先
企画政策部広報課
- TEL
- 045-481-5661